移至網頁之主要內容區位置
::: 金華國小

行政公佈欄

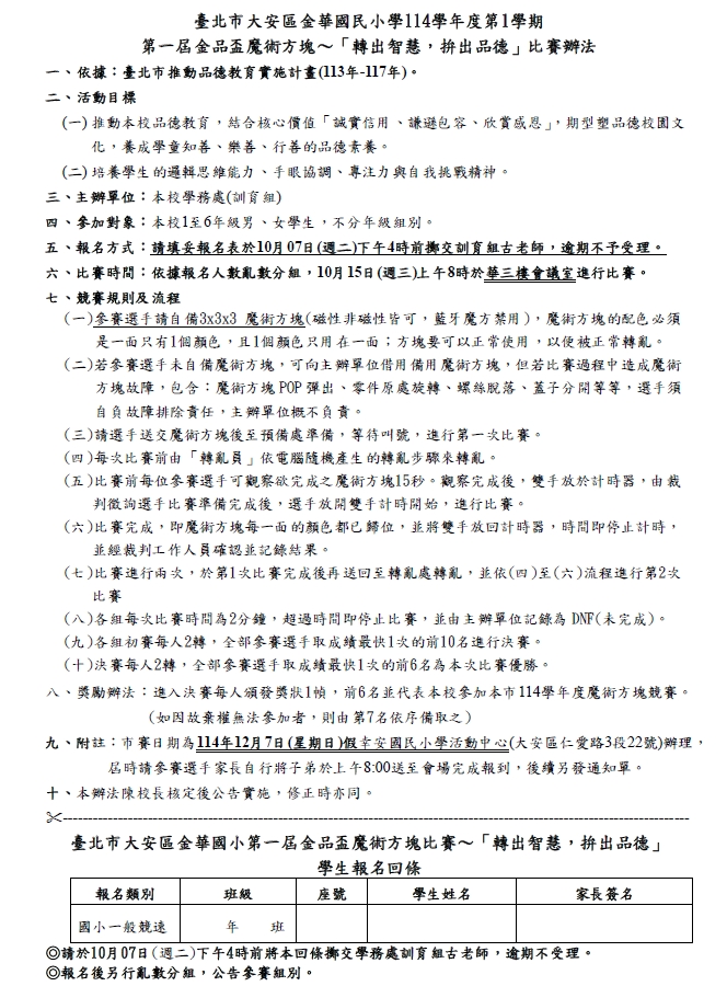
114學年度第一屆金品盃魔術方塊〜「轉出智慧,拚出品德」比賽相關資訊

{{ $t('FEZ002') }} 學務處|

如有意報名者可自行下載報名表,或至學務處領取報名表。
報名表填妥後請於10/7(星期二)下午4時前交至學務處訓育組古老師座位,感謝您!!!

以下為校內甄選辦法,請參閱。

連結為歷年市賽成績,請參閱。


{{ $t('FEZ013') }}


{{ $t('FEZ003') }} Invalid date

{{ $t('FEZ004') }} 2025-09-25|

{{ $t('FEZ005') }} 723|