移至網頁之主要內容區位置
::: 金華國小

行政公佈欄

<公告>第23屆春暉盃臺北市學生象棋團體錦標賽校內甄選相關訊息

{{ $t('FEZ002') }} 學務處|

如有意報名者可自行下載報名表,或至學務處領取報名表。
報名表以及證書影本請交至學務處訓育組古老師座位,感謝您!!!

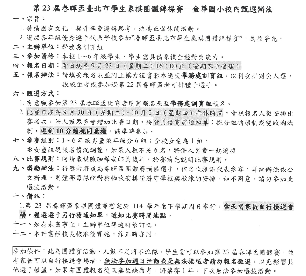
以下為校內甄選辦法,請參閱。

 



{{ $t('FEZ003') }} Invalid date

{{ $t('FEZ004') }} 2025-09-15|

{{ $t('FEZ005') }} 935|