移至網頁之主要內容區位置
::: 金華國小

行政公佈欄

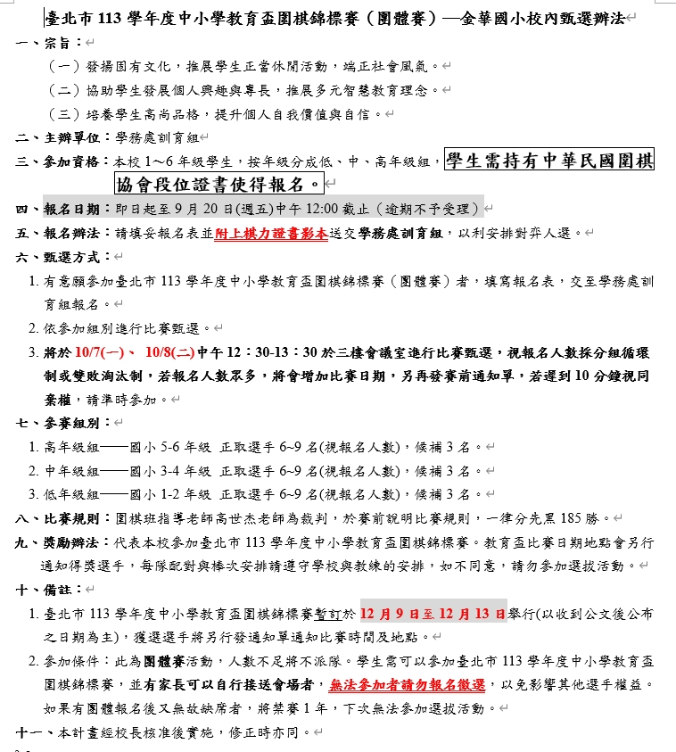
公告:臺北市 113 學年度中小學教育盃圍棋錦標賽(團體賽)─金華國小校內甄選

{{ $t('FEZ002') }} 學務處|



{{ $t('FEZ003') }} Invalid date

{{ $t('FEZ004') }} 2024-09-01|

{{ $t('FEZ005') }} 366|