移至網頁之主要內容區位置
::: 金華國小

行政公告

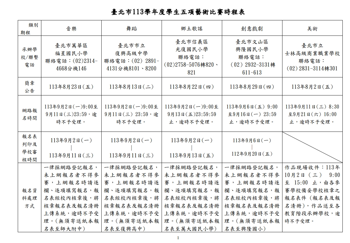
重要公告:113學年度五項藝術比賽(音樂、舞蹈、創意戲劇及鄉土歌謠)時程表

{{ $t('FEZ002') }} 學務處|

報名時間為113年9月2日(星期一)上午9:00開始,為配合校內行政核章作業流程與避免影響學生參賽權益,符合申請資格者務必於113年9月9日(星期一)放學前提列相關資料送至本校學務處訓育組古老師,請家長注意相關時程並盡早上網進行報名事宜,逾時不予受理

報名及比賽詳情請至臺北市五項藝術網站查詢(如連結)




{{ $t('FEZ003') }} Invalid date

{{ $t('FEZ004') }} 2024-09-01|

{{ $t('FEZ005') }} 479|